Chapter B
Appendix: Use of logarithms
H
ome
C
hapters
1 Introduction
2 Statistical models
3 One categorical covariate
4 One quantitative covariate
5 Multiple regression, the linear predictor
6 Model building: From purpose to conclusion
7 Alternative outcome types and link functions
8 Further topics
A Appendix: Notation
B Appendix: Use of logarithms
C Appendix: Some recommendations
D Programming in R, SAS and STATA.
Data
e
xamples
Birth Weight
Cardiac Output
CSL
Fatty Acids
Fever in Pregnancy
Fibrosis
Melanoma
Pbc 3
Surgery
Tetrahymena
Tryptase, study 1
Tryptase, study 2
Tryptase, study 3
Vitamin D
E
r
rata
L
inks
Programs related to chapter B:
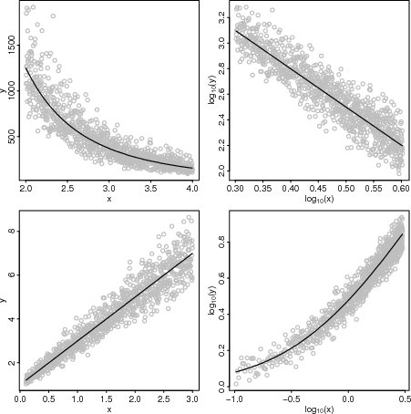
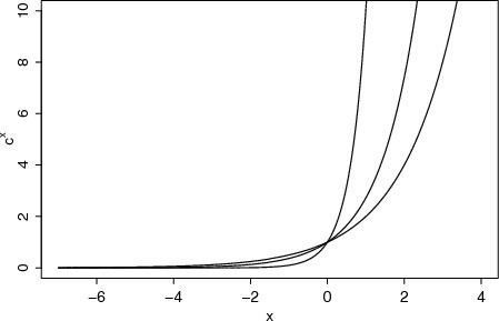
Figure B.1
:
R-source
Figure B.2
:
R-source
Figure B.3
:
R-source
Figure B.4
:
R-source
At most 0 R programs yet to be written for this chapter